One major challenge confronting absorptive CO 2 capture is its high energy requirement, especially during stripping and sorbent regeneration. To proffer solution to this challenge, heat and mass integration which has been identified as a propitious method to minimize energy and material consumption in many industrial applications has been proposed for application during CO 2 capture. However, only a few review articles on this important field are available in open literature especially for carbon capture, storage and utilization studies. In this article, a review of recent progress on heat and mass integration for energy and material minimization during CO 2 capture which brings to light what has been accomplished till date and the future outlook from an industrial point of view is presented. The review elucidates the potential of heat and mass exchanger networks for energy and resource minimization in CO 2 capture tasks. Furthermore, recent developments in research on the use of heat and mass exchanger networks for energy and material minimization are highlighted. Finally, a critical assessment of the current status of research in this area is presented and future research topics are suggested. Information provided in this review could be beneficial to researchers and stakeholders working in the field of energy exploration and exploitation, environmental engineering and resource utilization processes as well as those doing a process synthesis-inclined research.
Carbon capture and storage (CCS) is a promising technology that aims at reducing CO 2 emissions from large point sources such as power plants [ 1 , 2 – 3 ]. However, high energy demands and excessive material usage associated with CO 2 compression and separation processes have been the main challenges currently facing the commercialization of most CO 2 capture and storage technologies [ 4 ]. There is a need to save energy and minimize material usage during CO 2 capture to ensure the economic advantage of the capture technology [ 5 , 6 ]. This is because, the cost of energy and materials for CO 2 capture has increased and this trend is expected to continue with an increase of about 13.4% by the year 2040 due to consistent high energy demand from many industrialized nations globally [ 7 ]. The challenge of energy and excessive use of materials in process industries can be tackled to a large extent by minimizing the consumption of energy and mass [ 8 ]. In the context of this review, energy refers to the heat required during sorbent regeneration, while material (mass) refers to the mass separating agents (sorbents) and external utilities such as cooling water and steam which ought to be minimized during CO 2 capture.
Heat and mass exchanger network retrofitting is envisaged as a promising option for reducing energy and material consumption which could lead to enhanced economic and environmental sustainability. The main aim of heat exchanger networks (HENs) and mass exchanger networks (MENs) retrofitting is to decrease the external energy demand and extra material consumption by increasing heat and mass exchange simultaneously among process streams in an existing process plant [ 9 , 10 ]. HENs and MENs retrofitting can be performed using pinch analysis and/or mathematical programming. Over the past decades, systematic methods based on simultaneous mathematical programming and sequential techniques have been applied to achieve improved energy and material minimization in chemical process industries [ 9 ].
Literature is rich in various process integration methods to minimize excessive heat energy consumption and material usage in different industrial processes. For example, El-Halwagi and Manousiouthakis [
10
] suggested the synthesis of mass and heat exchanger networks for effective material and heat minimization in industrial processes. Considering the need for energy minimization and effective material usage in energy-intensive industrial processes, some authors focused on distillation processes [
11
,
12
], bioethanol production process [
13
], calcium looping systems [
14
], and COG sweetening [
10
]. Most of the reports available on CO
2
capture studies have focused on developing materials for CO
2
capture and storage [
14
,
15
–
16
] without considering how to minimize its associated high energy requirements. Few studies that discussed ways to minimize high energy penalty and material minimization considered the use of additives such as piperazine and KOH to reduce the energy requirement for CO
2
absorption using monoethanolamine [
17
,
18
–
19
]. However, it is worthy to note that the techniques available for CO
2
capture do not only involve gas–liquid absorption, but also the use of solid materials and membranes. Techniques for minimization of energy and material consumption during CO
2
capture using solid sorbents have not been given much attention in literature. Application of HENs and MENs in this field could proffer a solution to energy and material minimization. Major techniques that have been used to synthesize HENs and MENs in the past have been summarized in Fig.
1
under simultaneous and sequential techniques.
Methodological procedure for systematic synthesis of heat and mass exchanger networksFig. 1

This review presents exhaustive information on the potential application of HENs and MENs as an optimal process integration strategy for energy and material minimization during CO
2
capture. The paper begins with the presentation of an optimal process development strategy during CO
2
capture, followed by the synthesis techniques for HENs and MENs. Synthesis of a combined heat and mass exchange network for minimization of energy and material consumption during CO
2
capture is then discussed because of the integral relationship between heat and mass during CO
2
capture. At the end of this review, a combined technique for the synthesis of heat and mass exchanger networks is suggested as a strategy to fully harness the benefits inherent in simultaneous optimization of the two networks using mathematical programming techniques. Finally, future prospects for energy penalty reduction in various CO
2
capture technologies are highlighted and future research topics suggested. A schematic overview of this review is presented in Fig.
2
.
Schematic overview of this reviewFig. 2

Application of heat exchanger networks (HENS) and mass exchanger networks (MENS) in CO 2 capture is an important strategy to minimize energy and utility targets of the capture process. Methodologies for the synthesis of HENS and MENS are broadly classified into two: (i) sequential and (ii) simultaneous synthesis methods. Section 2.1 briefly describes the sequential synthesis technique, while Sect. 2.2 discusses simultaneous synthesis technique.
Sequential synthesis of heat and mass exchanger networks involve the use of pinch concepts and graphical illustrations to decompose a heat or mass exchanger network design problem into sub-problems to minimize energy costs, number of units, investment costs and the amount of material to be consumed [
20
]. Partitioning the design problem into a series of sub-problems helps to reduce the computational requirements for obtaining an optimal network design. For a typical heat exchanger network design problem, the sequential method can be carried out by dividing the temperature range of the problem into temperature intervals, while for a typical mass exchanger network design task, the problem is divided into composition intervals. These intervals are then used for modelling heat and mass exchange while obeying some heuristic and thermodynamic laws. Since a typical CO
2
capture system involves fluctuation of parameters such as stream inlet temperatures, gas flow rates and heat capacities, due to issues such as changes in environmental conditions, changes in feed quality, process upsets and other disturbances, it is recommended in this paper that a multi-period synthesis network approach should be considered for the design of CO
2
capture networks. A schematic of a proposed pinch technology-based methodology for synthesizing HENs and MENs for energy and material minimization during CO
2
capture is presented in Figs.
3
and
4
, respectively, while Table
1
compares different techniques for energy and material minimization.
A proposed technique for sequential synthesis of multi-period HENs Schematic procedure for sequential synthesis of mass exchanger networks Comparison of energy and material minimization techniques Technique What can be minimized? Energy consumption Material usage Use of additives, e.g. piperazine ✓ X Ammonia cycling ✓ X Waste heat utilization ✓ X Fluor Econamine process ✓ X Heat and mass integration ✓ ✓Fig. 3

Fig. 4

Table 1
The application of pinch-based design techniques in HENs after subdividing the problem into temperature intervals is dependent on a minimum heat recovery approach temperature (HRAT), while in MENs it is dependent on the minimum allowable composition difference ‘ε’ [
21
]. In this paper, it is suggested that the locations of bottlenecks for energy savings and material minimization are found for multi-period HENS and MENS, before the minimum energy usage is determined. These bottlenecks are known as the energy recovery pinch points. The pinch points can be more than one, depending on the number of periods of the network. In addition, there is also a possibility for the existence or non-existence of pinch points. The different pinch points obtained or a calculated global pinch point can then be used to decompose the heat and mass exchanger network into sub-networks. Minimum number of heat exchanger unit and minimum number of mass exchanger unit for the network can be determined using Eqs. (
1
) and (
2
), respectively, depending on whether a pinch point exists or not:
Heat and mass exchanger networks are synthesized simultaneously when it is necessary to achieve an optimal network without decomposing the task into sub-problems [
22
]. The simultaneous technique considers the problem as a whole task and solves directly without splitting it into smaller tasks. The simultaneous synthesis method basically involves the formulation of mixed-integer nonlinear programs (MINLP) for the heat and mass exchanger problems. The solution obtained is dependent on the simplifying assumptions made to solve the complex models. Simultaneous synthesis of HENs and MENs involve the use of superstructures or stage-wise superstructures comprising a variety of structural possibilities to optimize and eliminate redundant features [
23
]. Trade-offs between capital cost (fixed costs of heat/mass exchanger units and area costs) and operating cost (cost of hot and cold utilities) are considered in a single optimization framework. A schematic step by step procedure for simultaneous synthesis of a heat exchanger network that can operate with different sets of conditions, such as temperatures and heat loads, are presented in Fig.
5
.
Schematic procedure for simultaneous synthesis of HENsFig. 5

Process integration has been widely embraced as an integral part of process intensification which can be used in describing specific system-oriented activities related to process design with applications exclusively focused on resource conservation, pollution prevention and energy management [ 24 , 25 ]. Synthesis, analysis and optimization are the three basic components in any effective process integration methodology. Process integration has a significant effect on many chemical industries through heat exchanger network optimization.
The application of process integration in CO 2 capture systems makes it possible to identify the optimal process development strategy for the capture networks as well as identifying the most cost-effective way to complete the CO 2 capture process [ 26 , 27 – 28 ]. Amongst the available process integration methodologies, pinch analysis is currently the most commonly used. This could be attributed to the simple nature of its underlying concepts and the spectacular results it has presented in numerous studies in the past. Hence, it forms a major point of discussion in this review.
Although pinch analysis has been reported for various energy and resource saving studies in the past, its application in energy and material minimization studies with respect to CO 2 capture system is still new and cannot be traced to any current report in open literature. For example, Kemp [ 29 ] reported the application of pinch analysis for the efficient use and minimization in a dryer where a direct reduction of dryer heat duty was discussed. Despite the huge success of the pinch technique reported by the author for energy minimization, the principles have not been extended to designing a network for CO 2 capture. In scenarios where CO 2 -producing plants are co-located within an industrial development zone or geographical area, it is imperative to design an optimal network for energy reduction and efficient resource usage using process network integration as this will offer immense opportunities for energy and resource sharing amongst the plants.
Ooi et al. [
30
] reported an investigation on general CCS planning using pinch analysis technique where a novel graphical targeting tool was proposed to address the problem associated with storing captured CO
2
from power-generating plants into reservoirs. The limitation here is that the study was constrained to just CO
2
storage without looking critically into simultaneous energy and material minimization during the capture process. In another study, Wan-Alwi et al. [
31
] discussed an extended pinch analysis concept to determine the minimum electricity target for systems with hybrid renewable energy sources using power pinch analysis. The authors mainly emphasized the application of pinch analysis with respect to energy usage during power generation in power plants without a direct extension of the concepts in CO
2
capture systems which are unique. Such uniqueness lies in the fact that energy enhances mass transfer, both in absorption and regeneration, in CO
2
capture processes. Extending the power pinch analysis to CO
2
capture networks will be highly beneficial since it integrates hybrid energy sources. However, the power pinch concept will need to be modified to accommodate separation processes which are found in CO
2
capture systems. Graphical pinch location methods to determine the amount of material consumed in industrial processes is presented in Figs.
6
and
7
. These figures, which are called the composite curves in pinch technology, are analogues of each other. Figure
6
is for MENS, while Fig.
7
is for HENS. If the pinch technology method is applied in CCS networks, Fig.
6
would involve targeting the minimum flows of CO
2
absorbents and regenerants, while Fig.
7
would involve setting targets for the amount of energy required to achieve optimum absorbent/regeneration temperatures, as well as other energy needs of the overall integrated network. Table
1
presents a list of strategies that have been used for energy and material minimization in CO
2
capture systems. The table also shows whether the methodology is applicable for simultaneous heat and mass exchange. Information in Table
1
shows that application of heat and mass integration techniques in CO
2
capture systems can minimize both energy and material simultaneously.
Pinch location using a graphical method. Minimum energy targeting using composite curves.Fig. 6
Fig. 7
According to the literature reports reviewed so far, it is evident that researchers have made significant efforts to develop new strategies for energy minimization in many industrial applications on one hand. On the other hand, methodologies for material usage minimization have also been developed. However, most of the suggested strategies do not involve a concurrent minimization of both energy and mass. This review suggests that energy consumption and material usage can be minimized simultaneously during industrial processes like CO 2 capture using a combined heat and mass integration approach.
Heat integration is mostly applied in energy systems when examining the potential of improving heat exchange between heat sources and heat sinks to reduce the amount of external heating and cooling utilities which is a way of ensuring energy minimization [ 28 , 33 , 34 ]. Heat integration during CO 2 capture could be a reliable method for reducing the high energy penalty associated with most CO 2 capture technologies. Researchers have developed new calculation methods for energy and material minimization as well as design of heat exchanger and coupling of utilities in many energy-intensive processes with minimum temperature difference through heat integration using pinch concepts [ 35 , 36 – 37 ]. However, the application of pinch analysis alone cannot adequately achieve a simultaneous energy and material minimization in a process such as CO 2 capture. This is because, heat transfer occurs in most of these systems with some inefficiency due to unavoidable stack losses. This makes the heat value of the burnt fuel always greater than that absorbed by the process. As a result, energy and material consumption cost may not be easily evaluated directly from the energy targets indicated in the pinch diagrams. It has also been pointed out in previous research [ 36 , 37 ] that the loss of some important information can occur when process and utility streams are combined into the same grand composite curve (GCC). This loss of information has led to missed opportunities in designing an optimal network for energy and material minimization.
To provide solution to the aforementioned problem posed by the pinch technique, researchers have come up with different methodologies for a simultaneous energy and material minimization during CO 2 capture. For instance, in the studies reported by Romeo et al. [ 38 ] and Berstad et al. [ 39 ], calcium looping was recommended as the most suitable CO 2 capture technique for effective energy and material minimization. This is because the researchers envisaged that the waste CaO from CO 2 capture in a cement plant can be combined with waste energy from the clinker cooling and CO 2 capture system which can then be used to generate additional power without the utilization of coal. Furthermore, part of the power generated can be used for CO 2 compression. The purge from the CO 2 capture system can also be used as input to the cement plant, thus reducing the raw material consumption and fuel usage for the calcination of the saved limestone. By applying this method, the authors confirmed a lower CO 2 avoidance cost with the integrated process than with any other combination method (either with power plants and CO 2 capture system, or cement plants with CO 2 capture systems). As such, the authors proposed that if these three processes are integrated, about 94% of CO 2 that would have been emitted into the atmosphere can be avoided because of the energetic efficiency augmentation associated with the integrated processes. However, a major drawback of this integrated process is that both systems have to operate simultaneously and this requires a lot of energy consumption although material usage could be minimized. Furthermore, there could be some effects of sulphur and CaSO 4 formed during the CO 2 capture process on the cement characteristics and the deactivated CaO in the clinker during production, thus reducing the quality of cement produced from the integrated cement production plant.
Nemet et al. [ 40 ] reported a new methodology for heat integration with emphasis on optimization of heat exchanger networks’ cost over a long period. The authors developed a deterministic and stochastic multi-period mixed-integer nonlinear programming (MINLP) model for synthesis of heat exchanger networks in which the utility cost coefficients were forecasted for the lifetime of the process. The stochastic approach was applied to the simultaneous consideration of future price projections of HENs, while the multi-period approach with future price projections was applied for sustainable design of HENs with higher heat recovery and, consequently, with lower utility consumption. The study revealed that utility savings were 18.4% for hot and 32.6% for cold utility, yielding an increase in the net present value (NPV) by 7.8%. As much as this proposed methodology was useful for minimizing heat energy usage, it could not be conveniently applied in the case of CO 2 capture due to the fact that CO 2 capture is a simultaneous heat and mass exchange process, which involves the application of both heat and mass exchange networks. In view of this, the proposed methodology is not sufficient for energy and material minimization studies because it is limited to only heat exchanger networks.
Mohd-Nawi et al. [ 41 ] suggested a new algebraic technique for total site carbon integration. This proposed technique is capable of minimizing energy requirement during carbon capture, utilization and storage. The method was applied to a hypothetical case study to determine potential CO 2 exchange using CO 2 headers at different percentage purity as well as a central pure CO 2 generator. The authors reported a 43% reduction in CO 2 emission with reduced energy consumption using this novel technique. The proposed targeting technique could be used by carbon planners to conduct further analysis and feasibility studies involving carbon capture storage and utilization. However, the technique did not include analysis of more carbon capture methods as well as a techno-economic study to ascertain its applicability on a large scale. It is envisaged in this review that a combined application of the aforementioned techniques in integrated symbiotic systems might further minimize energy usage and also reduce energy penalty associated with most CO 2 capture technologies.
Escudero et al. [ 42 ] applied a pinch analysis approach in combination with Aspen plus simulation to evaluate the heat recovery options and to design an optimized heat exchanger network for a specified power plant. The authors used an Aspen Plus simulation model to simulate the power plant (including all the subsystems and the new networks). At the end, the authors reported a net increase of about 32.5% in the net efficiency of the power plant. Energy penalty was also reduced from 10.54 to 7.28 efficiency points using this concept. However, CO 2 capture is a simultaneous mass and heat exchange process, and the authors did not consider the synthesis of mass exchanger networks to take care of external mass separating agents or utilities in their study. Nevertheless, synthesis of a hybrid network that considers simultaneous heat and mass exchange for effective design of a CO 2 capture network as proposed in this paper is capable of minimizing the external mass separating agents and utilities involved in the design.
Most methodologies for energy and material minimization investigated in the past come with limitations such as computational difficulties, high cost of technology and material wastage. To fill this gap, this paper proposes the development of integrated methods for CO
2
capture (including mass and heat integration networks) because integration of heat and mass exchange networks have resulted in significant saving of heat energy and mass (materials) in other processes in the past [
43
,
44
]. Industrial heat and mass exchanger networks are important because of their role in recovering material and process heat in a process effectively. Mass exchanger network synthesis via mathematical programming is also an important strategy for screening mass separating agents as well as satisfying mass transfer demands in a CO
2
capture process while ensuring that environmental and economic requirements are met [
45
]. Synthesis of a combined heat and mass exchanger network using a hybrid technique comprising both pinch analysis and mathematical programming is recommended for problems involving heat and mass exchanger networks such as CO
2
capture. The suggested hybrid approach in this review is new and, as far as could be ascertained, has not been applied in any CO
2
capture study for energy and material minimization. Figure
8
a is a composite curve showing reduction of the internal carbon footprint of a CO
2
-emitting power plant while Fig.
8
b denotes the benchmark value for CO
2
emission together with internal and external carbon footprints. Figure
8
a, b illustrates how a graphical pinch analysis technique enhances the decision-making by prioritizing strategies for carbon footprint reduction in a single power plant. Table
2
gives a summary of the process synthesis techniques, methods and focus area reported till date.
Emission footprint composite curves for
a
reduction of the internal carbon footprint,
b
benchmark value for carbon intensity. Application of process synthesis techniques for HENs ans MENs in literature Network type Synthesis technique Method Application/focus References HENs and MENs Simultaneous Mathematical programming Pollution prevention [ MENs Sequential Carbon storage composite curves (CSCC) Carbon capture and storage planning [ HENs Sequential and simultaneous Pinch analysis and mathematical programming Process Integration [ HENs Sequential Pinch analysis Heat exchanger network design [ HENs Simultaneous Mathematical programming Environmental sustainability [ HENs and MENs Simultaneous Nonlinear programming Chemical process optimization [ HENs Simultaneous Nonlinear and general disjunctive programming Process systems engineering [ WENs Simultaneous Mathematical programming Water integration [ WENs Simultaneous Mathematical programming Water network design [ HENs Sequential Floating pinch method Utility targeting [ HENs Sequential Graphical/pinch method Energy saving and pollution reduction [ WENs Simultaneous Mathematical programming Minimization of overall environmental impact and TAC [ HENs Simultaneous Mathematical programming Heat exchanger network retrofit [ HENs Sequential Sequential LP, MILP and NLP models Minimum utilities demand and pinch point [ HENs Sequential Pinch retrofit method Methods for achieving cost-effective HENs retrofit [ HENs Simultaneous Reassignment strategies and multi-objective optimization HENs retrofit [ HENs and WNs Simultaneous Mathematical programming Energy and water minimization [ HENs–WN Simultaneous Mathematical programming Energy and water minimization [ MENs Simultaneous Mixed-integer linear programming Industrial resource conservation [ HENs Simultaneous Mathematical programming Carbon sequestration retrofits in the electricity sector [ MENs Sequential Multi-objective pinch analysis Hydrogen and water conservation [ MENs Sequential Pinch technology Reduction in pollutant emissions and use of MSAs [ MENs Simultaneous Mathematical programming Waste minimization [ MENs Simultaneous Mathematical programming Pollutant emissions reduction [ MENs Simultaneous Mathematical programming Non-uniform exchanger specifications and MSA regeneration [ HENs Sequential Pinch technology Utility targeting [ MENs Simultaneous Mathematical modelling Determination of minimum energy targets [ MENs Sequential Gas cascade analysis technique, composition interval method Minimum utility targeting [ Combined MENs and HENs Sequential Pinch analysis Absorption of SO2 from gas streams [ CMAHENs Sequential Mass pinch and pseudo-T-H diagram Minimization of the total annualized cost of CHAMEN [ MENs Sequential and Simultaneous CID and algorithmic programming Material recovery/synthesis of cost-effective MEN’s [ MENs Sequential Pinch analysis Water minimization [ MENs Simultaneous Mathematical programming Efficient separations and optimal use of MSAs [ Flexible HENs and MENs Simultaneous Mathematical programming Minimizing total annualized cost (TAC) [ HENs Simultaneous Time-sharing schemes Minimization of utility consumption rate [ MENs Simultaneous Mixed-integer nonlinear programming Minimizing the TAC (multicomponent) [ HENs Sequential Pinch point analysis CO2 transport and Storage [ HENs Simultaneous Mathematical programing and heuristics Minimization of TAC (area, pumping, and utility expenses) [ HENs Simultaneous Mathematical programming Minimization of utility and piping cost [ HEN and UEN synthesis Sequential and simultaneous Pinch analysis and mathematical programming Cost and exergy derivative analysis [ HENs Simultaneous Meta-heuristic approach Multi-period optimization of HEN [Fig. 8
Table 2
The end of the query process in Scopus for scientific contributions in this field retrieved a total of 356 peer-reviewed journal publications of interest to HENs and MENs synthesis starting from 1990 when the first contribution related to the synthesis of MENs was presented by El-Halwagi and Manousiouthakis [
10
] up until June 2018 which gives an idea on how interest in this field has grown over time. Figure
9
shows the distribution of journal publications using different synthesis techniques by year where PA stands for pinch analysis, MP is mathematical programming and PA–MP is a combined pinch analysis and mathematical programming approach. Figure
10
gives a percentage summary of the applications of these techniques.
Published articles on the use of different synthesis solution methods. Distribution of synthesis methods applied in HENs and MENs by year.Fig. 9
Fig. 10
Figure 9 shows that in 77 contributions, the mathematical programming (MP) method was applied; pinch analysis (PA) technique was used in 244 contributions, while a combination of a combined pinch analysis and mathematical programming (PA–MP) was applied in 18 contributions. It is evident that the pinch analysis technique is well researched and has been used the most by researchers in the field of process integration. In addition, mathematical programming techniques in HENs and MENs synthesis was first introduced as early as 1977, but its application for energy and material minimization was not fully considered afterwards. According to the time frame considered in this review (1990–2018), full application of mathematical programming for environmental sustainability studies was reported only after 2002, while the combination of pinch analysis and mathematical programming started in 2003, and till date it has not been adequately researched compared to other methods. It is also worthy to note that there has been an increasing number of publications in the application of process synthesis techniques in the last 8 years (2010–2018). Figure 10 shows that 65% of the aforementioned contributions were used in heat exchanger network (HEN) synthesis, and 26% of the reported techniques were applied in mass exchanger network (MEN) synthesis, while a combined HEN and MENs synthesis accounted for only 9%. The trend observed in this section reveals that combined pinch–mathematical programming techniques for the synthesis of a combined heat and mass exchangers still need further research and development research and more concerted research efforts should be directed towards it. Hence, it forms a major recommendation from this review.
Recent studies in sustainable environmental engineering have highlighted the need to improve the efficiency, material and energy-saving potential of most CO 2 capture methodologies [ 90 , 91 – 92 ]. The amount of CO 2 emitted from industrial processes need to be minimized using the CCS techniques with minimum energy expenditure and material usage. With the application of pinch analysis in CO 2 capture systems, appropriate loads on various process streams can be identified and, as such, energy consumption and material usage during CO 2 capture can also be minimized [ 93 , 94 – 95 ]. In addition, pinch analysis can provide a target for the minimum energy consumption of the entire CO 2 capture process from the process data of a CO 2 capture operation. The energy-saving potential for the process is then obtained using composite curves. The minimum energy-saving requirements set by composite curves depend on the energy and material balance of the CO 2 capture process. Adjusting the energy and material balance of the capture system makes it possible to further reduce its energy requirement [ 95 ].
Pinch analysis, which is based on thermodynamic principles, provides a systematic approach for energy saving with a wide range of applications in many chemical processes [ 96 , 97 ], in finance [ 98 ], supply chain management [ 87 , 99 ] and power sector planning [ 63 , 87 , 100 ]. The use of pinch analysis in setting energy targets and mass separating agents targets in industrial processes has attracted a lot of attention in the past [ 101 , 102 – 103 ], though not directly applied to CO 2 capture studies. In addition, it also has wide applications in both new and retrofit design situations. So far, the application of pinch technology in retrofit design is much higher than in new design applications [ 104 , 105 ]. Pinch analysis approach was first reported by Tan and Foo [ 106 ] to address CCS planning problem, particularly for carbon capture planning. The basic concept of pinch analysis in heat integration is to match the available internal heat sources with the appropriate heat sinks to maximize energy recovery and to minimize the need for external utilities [ 107 ]. To maintain cost-effective mass and heat exchange networks during the design and integration of individual network in CO 2 capture systems resulting from the interaction which exists amongst the process parameters, it is essential to apply pinch analysis techniques during process integration and design [ 9 , 108 ].
Apart from pinch technology, mathematical programming is another technique currently used to synthesize optimum heat and mass exchanger networks for effective energy and material minimization [ 45 , 51 , 79 , 109 ], but it has not been adequately tested in CO 2 capture systems. Design and synthesis of heat and mass exchanger networks give rise to discrete optimization problems, which if presented in algebraic form will result in mixed-integer optimization problems [ 110 ]. Mathematical programming through the use of computer programs in choosing a suitable alternative from a set of available options is a very good technique to solve the aforementioned problem [ 111 ]. There have been substantial advances in the application of mathematical programming methods for process synthesis in the past. The solutions of mixed-integer nonlinear programming problems as well as the rigorous global optimization of nonlinear programs have also become a reality in recent times. There have also been new trends towards logic-based formulations that can facilitate the modelling and solution of these problems.
In this review, it is recognized that availability of modelling strategies that can facilitate the formulation of optimization problems have recorded tremendous progress through mathematical programming, as well as the development of several solution strategies in process synthesis. This section further suggests that the idea of mathematical programming can be used in conjunction with pinch analysis and extended to different capture methods such as membrane separation, adsorptive and absorptive CO 2 capture.
One important issue that needs to be considered in most CO 2 capture methods is the high energy requirement, because energy availability is an important global issue. High energy penalty and excessive use of external utilities are another challenge confronting the capture of CO 2 from power plants [ 112 ]. CO 2 compression and sorbent regeneration during CO 2 capture account for about 92% of the energy penalty associated with most carbon capture and storage technologies [ 113 ]. For instance, a typical CO 2 capture system that is based on monoethanolamine (MEA) requires a significant amount of energy at about 3.0–4.5 GJ/t CO 2 to regenerate the solvent in the stripper reboiler as well as energy for the stripper feed which is usually provided by cooling of the lean solvent [ 114 ]. According to a report by Zenz-House et al. [ 115 ], energy penalty associated with retrofitting CO 2 capture devices into existing power plants is estimated between 50 and 80%. A further analysis of the thermodynamic limit indicates that energy penalty during CO 2 capture can be improved by harnessing the available waste heat and improving the second-law efficiency of temperature-swing adsorption systems [ 116 ]. Zenz-House et al. [ 115 ] postulated that in real-life situation, it is difficult to attain an energy penalty reduction below 25% during post-combustion CO 2 capture. The authors also indicated that to offset the energy penalty incurred during capture and storage, about 80% CO 2 emissions will require either an additional 390–600 million tonnes of fuel, additional 69–92 gigawatts of CO 2 -free-baseload power, or a 15–20% reduction in overall electricity usage. CO 2 capture units also require power to operate the gas compressors and other auxiliary equipment. Heat energy is also rejected from the stripper and compressor during CO 2 capture and compression. Retrofitting CO 2 capture devices in existing power plants will lead to a deficit of heat in the plant which has generally been proposed to be overcome by supplying heat and extracting steam from the turbine to the stripper reboiler [ 116 ]. This subsequently reduces energy expenditure, but drops the net efficiency of the power plant by approximately 30–40% [ 117 ].
Developing a network for heat and mass exchange during CO
2
compression and regeneration using heat and mass integration approaches, as reviewed and proposed in this section, is a more reliable method that would ensure optimal energy and material usage with stable plant efficiency. Therefore, it forms the major focus of this review. A breakdown of the associated energy penalty in a typical CO
2
capture process is presented in Fig.
11
.
Percentage breakdown of total energy requirement during CO
2
capture via absorptionFig. 11

Energy penalty can be reduced in a number of ways and this solely depends on the CO 2 capture technology used [ 118 ]. According to Jassim and Rochelle [ 119 ], high energy penalty associated with chemical absorption systems during sorbent regeneration can be lowered by varying the solvents used. Yoro and Sekoai [ 1 ] suggested the use of additives such as piperazine in amine systems during CO 2 capture by chemical absorption to reduce the high energy requirement during sorbent regeneration in absorption systems. Reddy et al. [ 120 ] suggested the application of the Fluor Econamine Plus process for energy minimization. This technology involves a combination of improved solvent formulation with an improved process design which includes absorber intercooling, split flow arrangements, integrated steam generation and stripping with flash steam to reduce total energy consumption. The authors claimed that about 20% reduction in energy penalty associated with CO 2 capture was achieved in pilot studies with Fluor Econamine Plus process in original monoethanolamine plants. Conversely, the major drawback is that the methodology is limited to only absorption technique and does not provide a solution for minimization of extra utilities (mass) during the process.
Stankewitz et al. [ 121 ] recommended the use of ammonia cycle to generate energy from the available waste heat in a monoethanolamine-based CO 2 capture system retrofitted to a power plant. By applying the ammonia cycle method, the authors observed that energy penalty reduced significantly from 28 to 22%. However, the major challenge associated with this method is that the ammonia condenser must be operated with continuous flow of cooling water at 15 °C. If the ammonia condenser is operated with cooling water at a warmer temperature above 15 °C, the said level of efficiency would not be achieved.
A report published by the international energy agency revealed that the utilization of waste heat streams to increase the overall plant efficiency and reduce energy penalty during CO
2
capture is a suitable option for energy penalty reduction and maintaining good plant efficiency [
122
]. In this method, a hot water stream was used for coal pre-drying in the flue gas line before desulphurization; the stripper–condenser and the CO
2
compressor intercoolers can also be used to heat the boiler feed water thereby completely removing the need for the existing boiler feed water heaters. However, the report did not state whether the heat energy saved is better utilized within the power plant itself to improve the overall efficiency. Table
3
summarizes the selected CO
2
capture methods, their energy consumption and net plant efficiency after retrofitting CO
2
capture devices as reported by several authors in the past. It was observed in Table
3
that energy consumption increased while net plant efficiency dropped drastically in most studies after retrofitting CO
2
capture devices, hence the need for heat and mass integration.
Selected CO
2
capture methods in literature, their associated energy consumption and plant efficiencies Type of system Energy consumption (kJ/mol) Plant efficiency (%) References Absorption; MEA 1.03 21.39 [ Absorption; MEA 2.32 14.93 [ Absorption; MEA 7.76 14.52 [ Absorption; K2CO3/PZ 7.44 20.29 [ Absorption; NH3 25.48 17.03 [ Absorption; generic solvent 7.62 20.67 [ Adsorption; zeolite 13X 22.57 16.11 [ Membrane; one-stage 98.56 8.88 [ Membrane; two-stage 12.76 4.54 [ Cryogenic; Stirling coolers 169.84 3.90 [Table 3
So far, several researchers have suggested the utilization of waste heat during CO 2 capture to reduce energy penalty associated with retrofitting CCS devices onto a power plant [ 133 , 134 , 135 – 136 ]. However, plant efficiency, optimum energy and material usage are usually compromised while attempting to capture CO 2 by retrofitting CO 2 capture devices on existing power plants. New methods to reduce energy penalty during CO 2 capture while maintaining stable plant efficiency are highly sought for till date. Synthesis of a combined heat and mass exchange network for this purpose could proffer a lasting solution to the drop in plant efficiency, high energy and material consumption associated with retrofitting CCS devices in power plants. As far as could be ascertained from previous studies, no report in open literature has applied process integration vis-à-vis pinch analysis together with mathematical programming in a combined manner to systemically integrate a CCS system within a power plant for energy penalty and material usage minimization during CO 2 capture; as such, it can form a very interesting topic for future research.
Heat and mass exchanger network synthesis remains an area of continuous development in process engineering due to the current trend of increasing energy and material costs. Heat and mass exchanger networks use available heat in a process through the exchange that occurs between hot and cold process streams to decrease energy demands, utility costs and capital investment in most industrial processes. Integration of heat and mass exchanger networks for industrial applications can improve the economics of plant operation.
Several advances have been reported for the design of heat and mass exchanger networks using approaches which involve the pinch point and mathematical programming. Recently, simultaneous design and optimization methodologies have been proposed [ 137 ]. Due to the complex nature of most mathematical equations involved in the synthesis of heat and mass exchanger networks, the application of mathematical programming in process synthesis could be achieved by simplifying various superstructures and model equations through the use of simplified capital cost functions. Mathematical programming has also shown significant potentials in solving HENs and MENs problem with the recent advancement in computing technology. It deals mainly with heat integration, synthesis of heat and mass exchanger networks or synthesis of process schemes and process subsystems. It is remarkable to note that the final effect of the synchronized method is not only the expected reduction in energy consumption, but also the reduction in raw material consumption. The scope of process integration through mathematical programming has improved in recent times and it can be applied in process industries to optimize heat and mass exchanger networks for carbon emission reduction and water minimization [ 33 , 36 ].
The foremost role of mathematical programming in synthesis of HENs and MENs is to improve concepts (and also create new ones) by expressing them in precise forms to obtain ideal and feasible solutions of complex problems [ 138 ]. Apposite trade-offs between raw materials, operating and investment costs as well as product income can be established by applying mathematical programming in overall systems concurrently, thus attaining accurately integrated details. Mathematical programming techniques in the synthesis of HENs and MENs require postulation of a superstructure of alternatives (whether it involves a high level aggregated model or a detailed model). The main issues associated with postulating superstructures for HENs and MENs include the major type of representations that can be used, its modelling implications, and the feasible alternatives that must be included to guarantee that the global optimum is not ignored. To analytically generate superstructures that contain all the alternatives of interest in a process such as CO 2 capture, a graphical–theoretical approach with polynomial complexities is proposed in this review to find all interconnections in process networks with nodes for processes and chemicals adequately specified. Apart from the selection of superstructures, the choice of a detailed optimization model is also necessary for an effective energy and material minimization. Postulation of superstructures and selection of optimization models will be a very reliable procedure in synthesizing process networks for waste minimization during CO 2 capture.
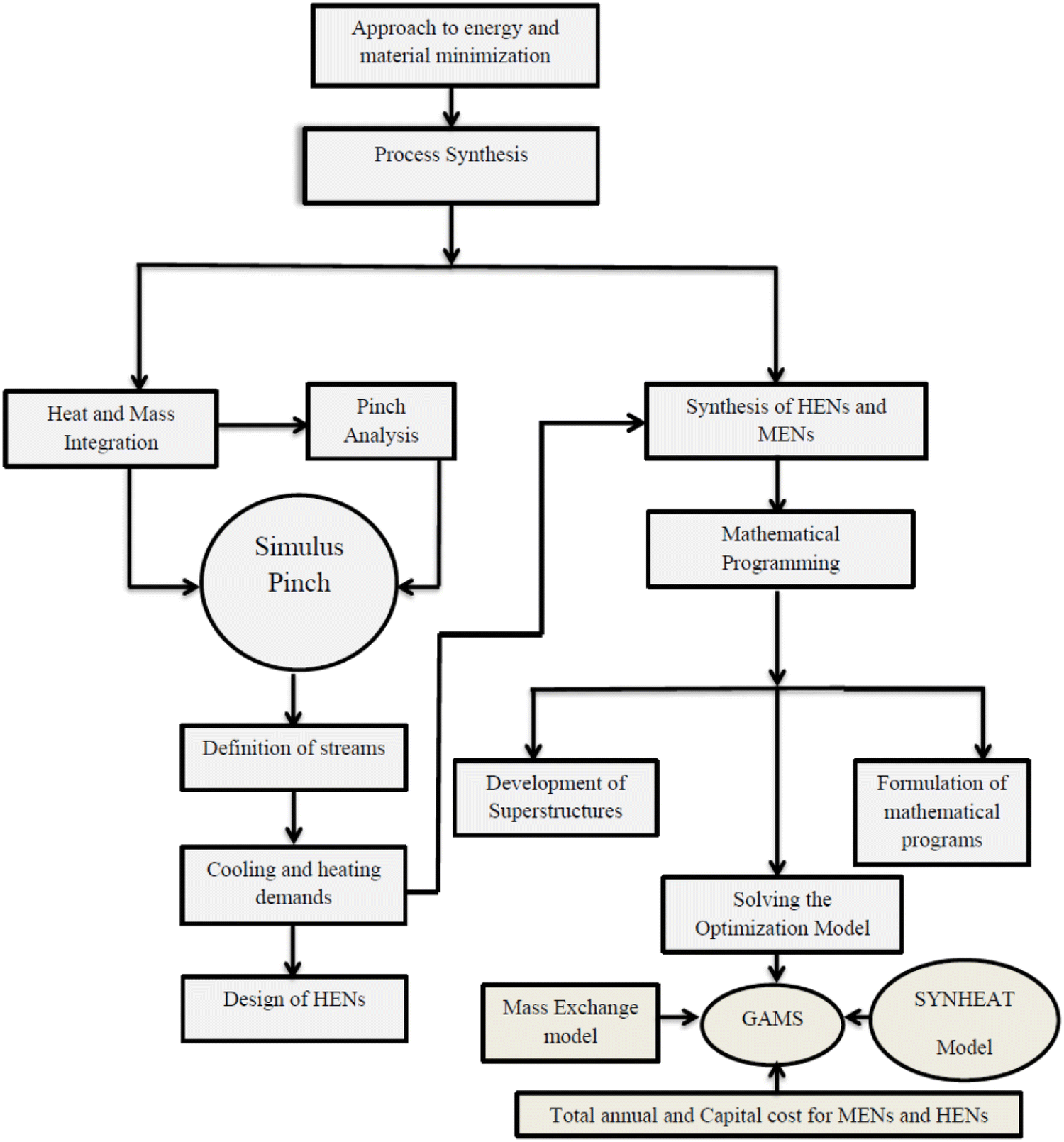
Mathematical programming in combination with pinch analysis can be used in a hybrid manner to synthesize a combined heat and mass exchanger network that will minimize both energy consumption and excessive material usage simultaneously during CO
2
capture. Pinch analysis techniques should be used to set the energy targets, while mathematical programming can then be used to synthesize the networks by building upon the existing SYNHEAT model in General Algebraic Modeling System (GAMS) software. A detailed methodology for this is diagrammatically presented in Fig.
12
. Aggregated mixed-integer nonlinear programming (MINLP) models can also be used in mathematical programming. This reduces the computational difficulties associated with mathematical programming and improves the synthesis process. The aggregated MILP model suitable for studies of this nature is the transshipment model. The model uses pinch location methods to calculate the minimum amount of energy expended and material consumed during CO
2
capture [
69
]. This procedure is easy to embed in any mathematical programming model for process synthesis. It can also perform a simultaneous flowsheet synthesis and heat integration because it has both mathematical programming and pinch analysis integrated in it [
70
,
109
].
Conceptual overview of a proposed combined methodology for energy and material minimizationFig. 12

Heat exchanger network synthesis is the most commonly studied problem in process synthesis than mass exchanger network synthesis [ 139 ]. The major heat transfer unit between process industries in any chemical industry is the heat exchanger [ 71 ]. As such, synthesis of heat exchanger networks (HENs) can been intensively studied as a systematic way to effectively minimize energy consumption in most industrial processes [ 140 ]. A typical heat exchanger network represents an interaction between hot and cold process streams as well as utilities, while a mass exchanger network depicts an interaction between rich and lean streams in a process to meet optimum plant requirement.
Figure
13
shows a combined heat and mass exchanger network for effective heat energy and resource minimization during CO
2
capture. Heat and mass exchanger networks have been effectively synthesized using process integration methodologies such as pinch analysis and mathematical programming [
79
]; but it has not been applied in the area of CO
2
capture for energy consumption and material minimization. Currently, pinch analysis and mathematical programming-based methods are the most popular methods for synthesizing heat and mass exchanger networks because they play very important roles in solving industrial problems with respect to heat and mass exchange.
A combined heat and mass exchanger network for CO
2
capture.Fig. 13
In this article, a combined network is proposed for the synthesis of heat and mass exchanger network using heat and mass integration techniques for a concurrent minimization of energy and material consumed during CO
2
capture in power plants, and presented in Fig.
13
. In addition, a schematic procedure for applying heat and mass integration in power plants is presented in Fig.
14
.
Schematic layout of a proposed methodology for heat and mass integration in power plantsFig. 14

In Fig.
14
,
Y
s
is the supply composition of the rich stream,
Y
t
is the target composition of the rich stream,
Undoubtedly, the challenge of high energy consumption and excessive material wastage in many industrial applications has fuelled the need to search for sustainable ways to minimize excessive energy and material consumption. Consequently, this review has focussed on the recent application of process integration techniques towards energy and material minimization during CO 2 capture. The following conclusions have been drawn from this review;
High consumption of energy and materials associated with most CO 2 capture methods has hindered its implementation and commercialization on a pilot scale in most developing countries. Implementation of inexpensive strategies such as heat and mass integration as suggested in this paper to check this limitation could boost its process development and large-scale application.
Till date, the use of inhibitors and additives has been the common strategy used to minimize high energy requirement in energy-intensive processes such as absorptive CO 2 capture. However, the use of these additives is only suitable in gas–liquid absorption systems and cannot be fully extended to gas–solid adsorption or membrane systems during CO 2 capture because it is limited in terms of solvent capacity.
Application of heat and mass integration techniques through the synthesis of heat and mass exchanger networks play a very crucial role in the improvement of system efficiency in industrial processes. It has proven to be a reliable strategy to minimize high energy and material consumption in both liquid and solid sorbents applications; hence, it is applicable in all CO 2 capture methods.
Since a typical CO 2 capture methodology involves both heat and mass exchange occurring simultaneously, a combined heat and mass integration network could be synthesized to concurrently minimize energy and material minimization in CO 2 capture studies using the methodologies proposed in this review.
Despite the tremendous potentials of heat and mass integration for utility minimization, limited investigations have been reported for synthesis of heat and mass exchanger networks for energy and material minimization in CO 2 capture studies. This field constitutes an emerging area of research in the scientific community, and application of process synthesis techniques to solve problems in environmental studies will be one of the hot research topics in future.
Heat and mass integration techniques proposed in this review could be extended in future research to take into account a combined heat and mass exchanger network for CO 2 capture, which can also be linked to a regeneration network to account for energy and material loss during sorbent regeneration. This has not been given adequate attention in the past and could constitute a potential research topic in this field.
Combination of pinch analysis with mathematical programming in a single methodology is still a more effective technique during heat and mass integration in CO 2 capture systems compared to other methods previously reported in literature. A hybrid network optimization approach may also be tried for heat and mass exchanger applications in future studies.
Life cycle assessment (LCA) of heat and mass exchangers should be carried out in future studies to investigate its environmental impact using mixed-integer linear and nonlinear programming mathematical models.
To ensure effective utilization of CO 2 with minimized material wastage using the strategies highlighted in this review, future R&D could consider a detailed design of a transport network to transport captured CO 2 from different power plants to a central storage site or utilization point.
The financial support received from the National Research Foundation of South Africa (NRF—Grant Number 107867) and the University of the Witwatersrand through the postgraduate merit award (WITS-PMA 2017–2019) is highly appreciated.
Springer Nature remains neutral with regard to jurisdictional claims in published maps and institutional affiliations.